模具大致分為以下4種
1、塑料模具:
注塑模具、吹塑模具、吸塑模具。
2、壓鑄模具:
鋁合金模具、鋅合金模具、鎂合金模具。
3、鑄造模具:
翻砂模具、失臘模具、重力澆鑄模具、倒膠模具。
4、五金模具:
沖壓模具、拉伸模具、冷鐓模具。
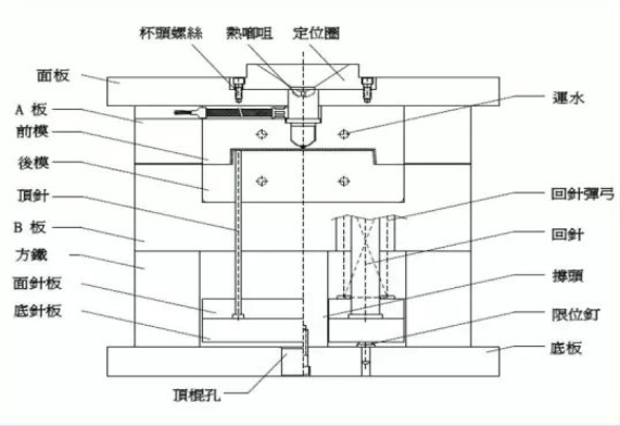
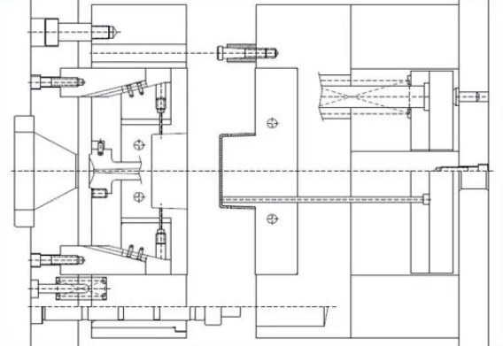
二、注塑模具的結構
1、模具的組成:
注塑模具又分為:
熱膠模(熱流道模具)
冷膠模、
包膠模(雙色模)

三、常用注塑材質
1、塑料的分類:
我們常說的塑料,是對所有塑料品種的統稱,它的應用很廣泛,因此,分類方法也各有不同。按用途大體可以分為通用塑料和工程塑料兩大類。通用塑料如聚乙烯(PE)、聚丙烯(PP)、聚苯乙烯(PS)、改性聚苯乙烯(例如: SAN、HIPS)、聚氯乙烯(PVC)等,這些是日常使用最廣泛的材料,性能要求不高,成本低。
工程塑料指一些具有機械零件或工程結構材料等工業品質的塑料。其機械性能、電氣性能、對化學環境的耐受性、對高溫、低溫的耐受性等方面都具有較優越的特點,在工程技術上甚至能取代某些金屬或其它材料。常見的有ABS、聚酰胺(簡稱PA,俗稱尼龍)、聚碳酸酯(PC)、聚甲醛(POM)、有機玻璃(PMMA)、聚酯樹脂(如PET、PBT)等等,前四種發展最快,為國際上公認的四大工程塑料。
按加熱時的工藝性能,塑料又可以分為熱固性塑料和熱塑性塑料兩大類。熱固性塑料在受熱后分子結構轉化成網狀或體型而固化成型,變硬后即使加熱也不能使它再軟化。這種材料的特點是質地堅硬,耐熱性好,尺寸比較穩定,不溶于溶劑。常見的有酚醛樹脂(PF)、環氧樹脂(EP)、不飽和聚酯(UP)等等。熱塑性塑料在受熱條件下軟化熔融,冷卻后定型。
并可多次反復而始終具有可塑性,加工時所起的是物理變化。常見的有聚氯乙烯(PVC)、聚乙烯(PE)、聚丙烯(PP)、聚苯乙烯(PS)及其改性品種、ABS、尼龍(PA)、聚甲醛(POM)、聚碳酸酯(PC)、有機玻璃(PMMA)等等。這類塑料在一定塑化溫度及適當壓力下成型過程比較簡單,其塑料制品具有不同的物理性能和機械性能。
ABS的主要優點
1.綜合性能比較好:機械強度高;抗沖擊能力強,低溫時也不會迅速下降;缺口敏感性較好;抗蠕變性好,溫度升高時也不會迅速下降;有一定的表面硬度,抗抓傷;耐磨性好,摩擦系數低;
2.電氣性能好,受溫度、濕度、頻率變化影響小
3.耐低溫達-40℃.
4.耐酸、堿、鹽、油、水;
5.可以用涂漆、印刷、電鍍等方法對制品進行表面裝飾;
6.較小的收縮率,較寬的成型工藝范圍。
ABS的缺點
1.不耐有機溶劑,會被溶脹,也會被極性溶劑所溶解;
2.耐候性較差,特別是耐紫外線性能不好;
3.耐熱性不夠好。普通ABS的熱變形溫度僅為95℃~98℃。
四:模具的內部結構設計
1:模具的膠位設計
膠件壁厚應均勻一致,避免突變和截面厚薄懸殊的設計,否則會引起收縮不均,使膠件表面產生缺陷。
2:膠件壁厚一般在1~6mm范圍內,最常用壁厚值為1.8~3mm,這都隨膠件類型及膠件大小而定。
2:模具骨位的設計、
(1)膠件骨位其作用有增加強度、固定底面殼、支撐架、按鍵導向等。由于骨位與膠件殼體連接處易產生外觀收縮凹陷;所以、要求骨位厚度應小于等于0.5t(t為膠件壁厚)、一般骨位厚度在0.8~1.2mm范圍。
(2)當骨深15mm以上、易產生走膠困難、困氣。
(3)模具上可制作鑲件,也方便省模、排氣。
(4)骨深15mm以下、脫模斜度應有0.5°以上;骨
(5)深15mm以上、骨位根部與頂部厚度差不小于0.2mm 。
3:模具的澆口設計,
1:流程為最遠處位置入澆口在中間到膠件各個部位流程最短。
2:膠件澆口位置和入澆形式的選擇,將直接關系到膠件成形質量和注射過程能否順利進行。膠件的澆口位置和形式,應進行分析確定。
3:澆口的設置原則如下:
(1)保證膠料的流動前沿,能同時到達型腔末端,并使其流程為最短。
(2)澆口應先從壁厚較厚的部位進料,以利于保壓,減
少壓力損失;止口與入澆膠片根部斷開,便于清理膠片膠片入澆。
(3)型腔內如有小型芯或嵌件時,澆口應避 免直接沖擊,防止變形。
(4)澆口的位置應在膠件容易清除的部位,修整方便,不影響膠件的外觀。
(5)有利于型腔內排氣,使腔內氣體擠入分模面附近。
(6)避免膠料流動出現“跑道”效應、使膠件產生困氣、熔接痕現象:止口位膠片潛入澆口、避免表面氣烘膠片、膠柱入澆口,表面易產生氣烘外表面有氣烘。
(7)避免澆口處產生氣烘、蛇紋等現象。
(8)膠料流入方向、應使其流入型腔時、能沿著型腔平行方向均勻地流入、避免膠料入澆口在長度方向均勻地流入、避免變形成品為透明膠片成品不直接入澆、避免表面氣烘、蛇紋流動各向異性、
使膠件產生翹曲變形、應力開裂現象。
4:脫模角度的設計
(1)膠件必須有足夠的脫模斜度、以避免出現頂白、頂傷和拖白現象。脫模斜度與膠料性能、膠件形狀、表面要求有關。
(2)外表面光面小膠件脫模斜度11°、大膠件脫模斜度13°。
(3)外表面蝕紋面Ra<6.3脫模斜度13°、Ra/6.3脫模斜度14°。
(4)外表面火花紋面Ra<3.2脫模斜度13°、Ra/3.2脫模斜度14°。
5:模具的斜頂和滑塊的設計
(1)膠件側壁有凹凸形狀、側孔和扣位時,模具開模頂出膠件前則須將側向型芯抽出,此機構稱行位。
(2)膠件外側孔,需后模行位抽芯。膠件內側凹槽,若用斜頂出模,頂部開距不夠,須采用內行位利用斜向頂出,頂出和抽芯同時完成的頂出機構稱斜頂。對膠件上需抽芯的部位,當行位空間不夠時,可利用斜頂機構完成。斜頂機構中,斜向頂出距離應大于抽芯距離(B>H),防止頂出干涉。
6、模具的頂出:
(1)膠件的出模通常使用頂針、司筒和推板頂出。若膠件上有特殊結構或表面光潔度要求時、需采用其它方式出模、如頂塊頂出、斜向頂出、螺紋旋轉出模、二次頂出等。對某些透明膠件的頂出、還須注意頂出痕跡不能外露。